近日,國家重點實驗室特色干果團隊(吳家勝教授團隊)在國際TOP期刊《Journal of Hazardous Materials(危險材料雜志)》(IF=10.588)發表了題為“Multi-omics analysis reveals the molecular responses ofTorreya grandisshoots to nanoplastic pollutant(多組學分析揭示香榧幼苗對納米塑料污染物的分子響應)”的研究論文。該研究利用多組學聯合分析研究了香榧對納米塑料的反應,揭示萜烯類和類黃酮的生物合成在轉錄、蛋白和代謝等不同水平受納米塑料的影響,為森林植物對納米塑料的反應提供了新的見解。

微納米塑料作為一種新興污染物,因其粒徑小、能穿透細胞膜影響代謝受到學者的廣泛關注。農膜殘留物、徑流和灌溉、包膜肥料等是農業土壤中微納米塑料的重要來源。隨著塑料制品的廣泛使用,陸地生態系統已成為一個相對活躍的微納米塑料富集場所。目前,納米塑料的危害研究主要集中在海洋水生生物和淡水藻類,而關于納米塑料對高等陸生植物,尤其對森林植物的影響研究相對有限。香榧是我國的珍稀特產干果,是榧樹中的優良變異類型經人工選育后嫁接繁殖栽培的優良品種類型。香榧種實不飽和脂肪酸含量高,特別是金松酸,此外還有角鯊烯、β-谷甾醇、維生素E、類黃酮等健康功效物質。香榧栽培效益好,是山區農民增收的重要經濟樹種。

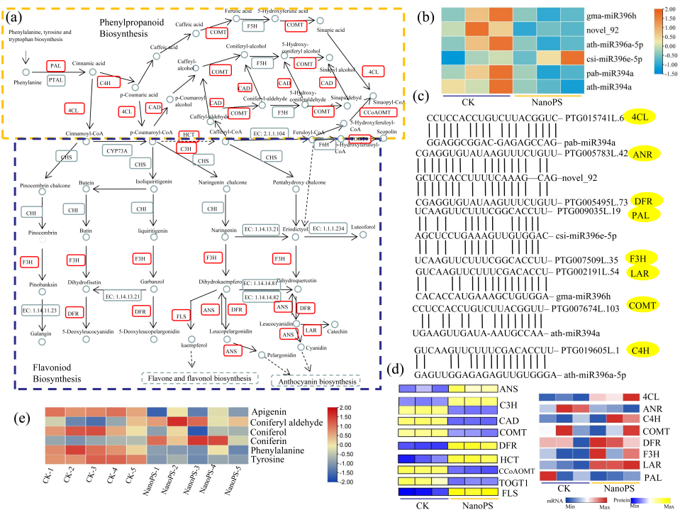
該研究揭示了直徑為100nm的聚苯乙烯納米塑料對香榧幼苗的生理生化和分子水平的反應。納米塑料促進了硫代巴比妥酸反應物質等的積累,誘導了過氧化氫酶和過氧化物酶等抗氧化酶活性。納米塑料影響了香榧光合作用,降低鐵、硫、鋅等元素的體內含量,大量差異代謝物被非靶向代謝組學鑒定。納米塑料的處理對香榧一系列化學和遺傳因子產生重要影響,包括抗氧化劑、小RNA、基因轉錄、蛋白表達和代謝物的積累。多組學聯合分析表明納米塑料在小RNA、轉錄、蛋白和代謝水平影響了香榧萜烯類和類黃酮生物合成途徑。

該研究由國家重點實驗室特色干果研究團隊完成,俞晨良副研究員、碩士研究生曾浩為共同第一作者,婁和強教授和吳家勝教授為共同通訊作者。團隊研究生王啟、陳文超、陳偉杰和喻衛武老師參與了本項工作。該研究得到了浙江省香榧新品種專項、國家自然基金面上項目、浙江農林大學發展基金(人才啟動項目)等資助。
(林生院 婁和強 科技處 張慧玲)